Röbi Regler defekt ?
-
Kerzengesicht
- Fleißiger Poster

- Beiträge: 358
- Registriert: Di Mai 24, 2011 12:03
Röbi Regler defekt ?
Hallo Forum,
gestern habe ich,nachdem ich auf Röbi Regler umgbaut habe, eine erste Überlandfahrt unternommen. Nach 40 Km war die Batterie leer, der Hauptscheinwerfer hat nur noch ganz schwach geleuchtet.
Zurück in der Garage habe ich die Batterie abgeklemmt und den Motor geatartet, bei niedriger Drehzahl bis ca. 2.000 U/min leuchtet der Scheinwerfer hell, ab 2.000 wird er immer dunkler. Was kann das sein ? Ist der Regler defekt ? Nun habe ich über Nacht die Batterie geladen, die Batterie ist jetzt voll und das elekronische Ladegeträt zeigt auch keine Fehlfunktion an.
Grüße Bernd
gestern habe ich,nachdem ich auf Röbi Regler umgbaut habe, eine erste Überlandfahrt unternommen. Nach 40 Km war die Batterie leer, der Hauptscheinwerfer hat nur noch ganz schwach geleuchtet.
Zurück in der Garage habe ich die Batterie abgeklemmt und den Motor geatartet, bei niedriger Drehzahl bis ca. 2.000 U/min leuchtet der Scheinwerfer hell, ab 2.000 wird er immer dunkler. Was kann das sein ? Ist der Regler defekt ? Nun habe ich über Nacht die Batterie geladen, die Batterie ist jetzt voll und das elekronische Ladegeträt zeigt auch keine Fehlfunktion an.
Grüße Bernd
-
Kerzengesicht
- Fleißiger Poster

- Beiträge: 358
- Registriert: Di Mai 24, 2011 12:03
Re: Röbi Regler defekt ?
So, jetzt bin ich schon einen Schritt weiter, hab den Vierfachstecker von der Lima abgezogen und das S/W Kabel zur Zündung überbrückt, dann den Motor gestartet, nun habe ich beim gelben Kabel bei Standgas 7,4 V Wechselstrom gemessen, bei 4.000 U/min waren es 16,0 V.
Am weißen Kabel hatte gegen Masse 9 V bei Standgas und ging dann hoch bis über 20 V bei ca. 4.000 U/min.
Nun habe ich den Vierfachstecker wieder verbunden und die Batterie abgeklemmt, dann am + Kabel vom Regler zur Masse nicht mehr als 4 V = Strom bei 4.000 U/min gemessen . Das muss doch der Ladestrom sein, oder ?
Und wie schon gesschrieben, bei abgeklemmter Batterie nur Funzellicht.
Den Regler habe ich schon vor ein paar Jahren gekauft und jetzt erst eingebaut. Keine Ahnung was mit dem ist. Ich denke dass ich mir den von KEDO kaufe, der ist wenigstens verfügbar, eventuell auch noch die Stärkere Lichtspule dazu. Dann müsste es doch mit H4 gehen.
Grüße Bernd
Am weißen Kabel hatte gegen Masse 9 V bei Standgas und ging dann hoch bis über 20 V bei ca. 4.000 U/min.
Nun habe ich den Vierfachstecker wieder verbunden und die Batterie abgeklemmt, dann am + Kabel vom Regler zur Masse nicht mehr als 4 V = Strom bei 4.000 U/min gemessen . Das muss doch der Ladestrom sein, oder ?
Und wie schon gesschrieben, bei abgeklemmter Batterie nur Funzellicht.
Den Regler habe ich schon vor ein paar Jahren gekauft und jetzt erst eingebaut. Keine Ahnung was mit dem ist. Ich denke dass ich mir den von KEDO kaufe, der ist wenigstens verfügbar, eventuell auch noch die Stärkere Lichtspule dazu. Dann müsste es doch mit H4 gehen.
Grüße Bernd
- woddel
- XT-Forums-Guru

- Beiträge: 2259
- Registriert: Do Jan 12, 2017 13:30
- Wohnort: Nämberch
Re: Röbi Regler defekt ?
Wenn der Scheinwerfer beim Gasgeben dunkler wird funktioniert der Regler.
Das ist typisches Verhalten wenn die Batterie leer ist oder nicht angeschlossen.
Es ist quasi ein überreagieren.
Es sieht eher danach aus dass deine Batterie schlicht nicht geladen wird, also irgendwie nicht richtig am Regler hängt.
Gruß
Woddel
Das ist typisches Verhalten wenn die Batterie leer ist oder nicht angeschlossen.
Es ist quasi ein überreagieren.
Es sieht eher danach aus dass deine Batterie schlicht nicht geladen wird, also irgendwie nicht richtig am Regler hängt.
Gruß
Woddel

-
Kerzengesicht
- Fleißiger Poster

- Beiträge: 358
- Registriert: Di Mai 24, 2011 12:03
Re: Röbi Regler defekt ?
@Woddel, vielen dank für den Hinweis, ich werde der Sache mal nachgehen, Problem ist nur, dass ich gerade kaum Zeit dafür habe.
Grüße Bernd
Grüße Bernd
-
Kerzengesicht
- Fleißiger Poster

- Beiträge: 358
- Registriert: Di Mai 24, 2011 12:03
Re: Röbi Regler defekt ?
An die Wissenden,
kann ich mit dem Kedoregler und der stärkeren Lima-Spule auch mit 60/55 W H4 fahren.
Oder falls der Röbi-Regler doch keinen Schaden hat diesen mit der 90W Lima-Spule betreiben ?
Grüße Bernd
kann ich mit dem Kedoregler und der stärkeren Lima-Spule auch mit 60/55 W H4 fahren.
Oder falls der Röbi-Regler doch keinen Schaden hat diesen mit der 90W Lima-Spule betreiben ?
Grüße Bernd
- woddel
- XT-Forums-Guru

- Beiträge: 2259
- Registriert: Do Jan 12, 2017 13:30
- Wohnort: Nämberch
Re: Röbi Regler defekt ?
Ich fahre sowohl den Kedo als auch den Röbi mit 55/60.
Der Trick ist alles andere geleuchte auf led umzustellen. Dann geht der Energiehaushalt auf. Funktioniert zuverlässiger denn je und lohnt wirklich.
Man spart sich mit LED 10-15 Watt Dauerlast im Batteriestromkreis - dadurch ist bei mir die Batterie quasi nie mehr leergelutscht. Lade zuverlässig auch mein Handy mit.
Der Scheinwerfer ist bei Standdrehzahl etwas schwächer, das ist aber unbedeutend.
Gruß
Woddel
Gesendet von iPhone mit Tapatalk
Der Trick ist alles andere geleuchte auf led umzustellen. Dann geht der Energiehaushalt auf. Funktioniert zuverlässiger denn je und lohnt wirklich.
Man spart sich mit LED 10-15 Watt Dauerlast im Batteriestromkreis - dadurch ist bei mir die Batterie quasi nie mehr leergelutscht. Lade zuverlässig auch mein Handy mit.
Der Scheinwerfer ist bei Standdrehzahl etwas schwächer, das ist aber unbedeutend.
Gruß
Woddel
Gesendet von iPhone mit Tapatalk

-
Kerzengesicht
- Fleißiger Poster

- Beiträge: 358
- Registriert: Di Mai 24, 2011 12:03
Re: Röbi Regler defekt ?
Hallo Woddel,
vielen Dank für die Tipps.
Ich habe schon mal das Standlicht abgeklemmt, das braucht kein Mensch, oder hat schon jemals einer seine XT mit Standlicht abgestellt.
Beim Rücklicht sagt KEDO geht nicht mit LED ? Wenn ich die Instrumentenbeleuchtung af LED umstellen will, welche Birnchen brauch ich dafür, im Netz ist es ziemlich unübersichtlich was es da alles gibt.
Grüße Bernd
vielen Dank für die Tipps.
Ich habe schon mal das Standlicht abgeklemmt, das braucht kein Mensch, oder hat schon jemals einer seine XT mit Standlicht abgestellt.
Beim Rücklicht sagt KEDO geht nicht mit LED ? Wenn ich die Instrumentenbeleuchtung af LED umstellen will, welche Birnchen brauch ich dafür, im Netz ist es ziemlich unübersichtlich was es da alles gibt.
Grüße Bernd
-
Kerzengesicht
- Fleißiger Poster

- Beiträge: 358
- Registriert: Di Mai 24, 2011 12:03
Re: Röbi Regler defekt ?
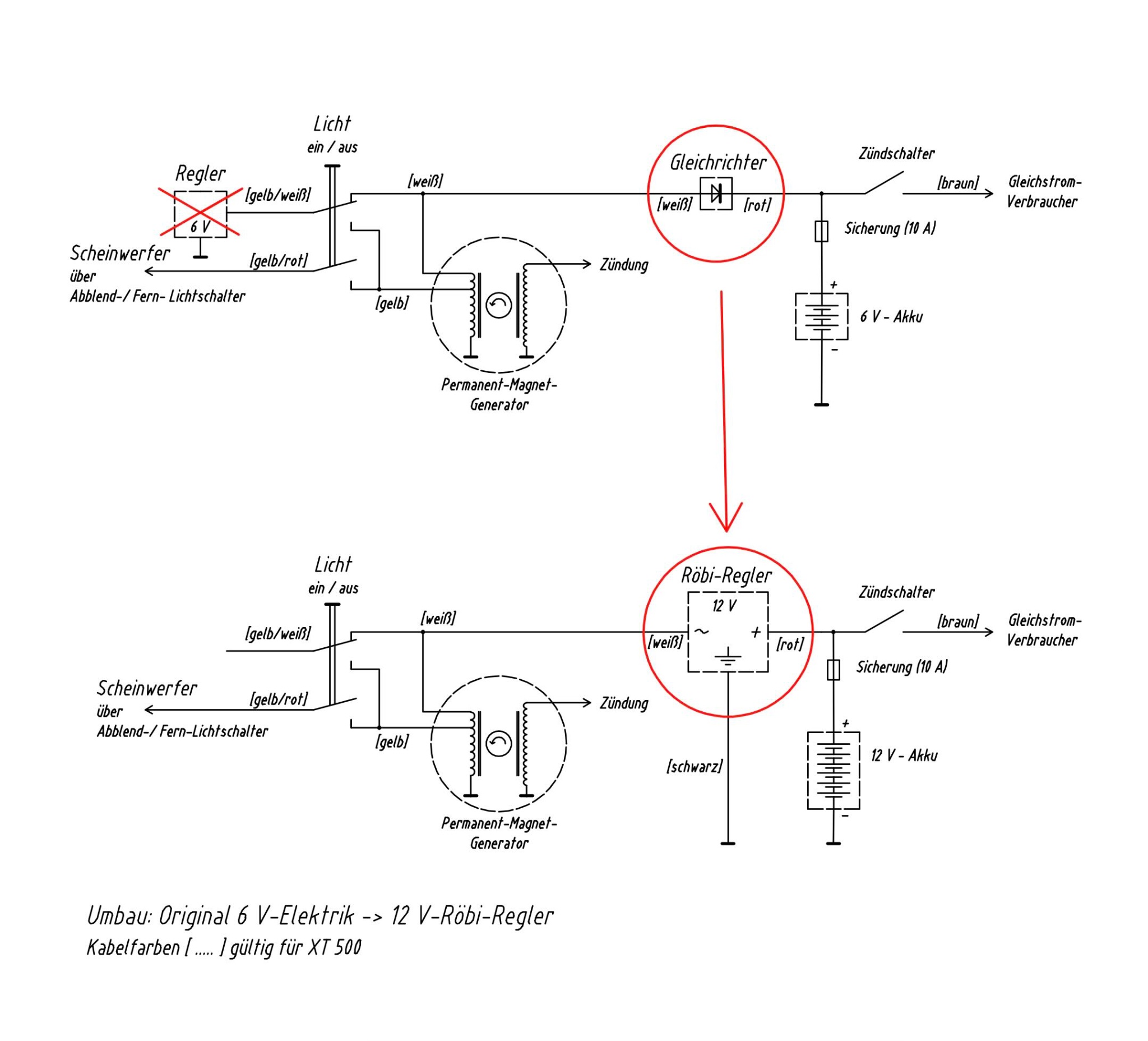
So wie ich das sehe ist doch beim KEDO Regler der Wechselstromkreis mittels dem gelben Kabel auch angeschlossen, im Gegensatz zu RÖBI, wo der Stecker vom gelben Kabel nicht belegt ist. So richtig kappier ich das ganze nicht.
Grüße Bernd
Grüße Bernd
- woddel
- XT-Forums-Guru

- Beiträge: 2259
- Registriert: Do Jan 12, 2017 13:30
- Wohnort: Nämberch
Re: Röbi Regler defekt ?
Nö.
Röbi gehört an Weiß.
Das ist eventuell schon die Lösung.
(bei Nachsehen sogar recht sicher)
Röbi schreibt auch dass 55/60 Watt geht mit normalen Birnchen.
LED macht es stabiler...
Es ist richtig dass die Regler unterschiedlich angeschlossen werden,
aber beide machen im Grunde das gleiche:
sie ersetzen den Regler UND den Gleichrichter.
Der Scheinwerfer bleibt im Wechselstromkreis,
der Wechselstrom wird schlauer und auf 12V geregelt
und dann gleichgerichtet und dem Batteriestromkreis zugeführt.
Die Farben weiß - gelb und weiß/gelb bei der XT:
weiß:
Anschluss am Ende der Lichtmaschinenwicklung -> volle Leistung
gelb:
Abgriff innerhalb der Lichtmaschinenwicklung -> reduzierte Leistung (und eigentlich obsolet mit Röbi und Kedo),
Ursprünglich Abgriff für den Scheinwerfer wenn man mit Licht fährt.
(weil beim Gleichrichten üblicherweise fast 1 Volt verloren geht,
muss die Lima gute 8 Volt* liefern.
[* Die 6 Volt Batterie braucht zum Laden eine Spannung von 7,2 Volt plus ein knappes Volt macht 8 Volt]
Das ist für den 6 Volt Scheinwerfer dann Lebenszeitverkürzend,
weil der bei den 8 Volt vor dem Regler mit ca. 46 Watt brutzelt.
Deshalb ein extra schwächerer Abgriff in der Spule dafür.
Schräg oder?
weiß/gelb:
Leitung zum Originalregler, je nach Lichtschalterstellung verbunden mit gelb oder weiß
Röbi gehört an Weiß.
Das ist eventuell schon die Lösung.
(bei Nachsehen sogar recht sicher)
Röbi schreibt auch dass 55/60 Watt geht mit normalen Birnchen.
LED macht es stabiler...
Es ist richtig dass die Regler unterschiedlich angeschlossen werden,
aber beide machen im Grunde das gleiche:
sie ersetzen den Regler UND den Gleichrichter.
Der Scheinwerfer bleibt im Wechselstromkreis,
der Wechselstrom wird schlauer und auf 12V geregelt
und dann gleichgerichtet und dem Batteriestromkreis zugeführt.
Die Farben weiß - gelb und weiß/gelb bei der XT:
weiß:
Anschluss am Ende der Lichtmaschinenwicklung -> volle Leistung
gelb:
Abgriff innerhalb der Lichtmaschinenwicklung -> reduzierte Leistung (und eigentlich obsolet mit Röbi und Kedo),
Ursprünglich Abgriff für den Scheinwerfer wenn man mit Licht fährt.
(weil beim Gleichrichten üblicherweise fast 1 Volt verloren geht,
muss die Lima gute 8 Volt* liefern.
[* Die 6 Volt Batterie braucht zum Laden eine Spannung von 7,2 Volt plus ein knappes Volt macht 8 Volt]
Das ist für den 6 Volt Scheinwerfer dann Lebenszeitverkürzend,
weil der bei den 8 Volt vor dem Regler mit ca. 46 Watt brutzelt.
Deshalb ein extra schwächerer Abgriff in der Spule dafür.
Schräg oder?
weiß/gelb:
Leitung zum Originalregler, je nach Lichtschalterstellung verbunden mit gelb oder weiß

-
Axl-S
- Gelegenheitsposter

- Beiträge: 23
- Registriert: Sa Mai 03, 2025 19:12
Re: Röbi Regler defekt ?
Hallo, weil hier über Gleichrichter geschrieben wird, habe ich da mal eine Frage. Beim zerlegen meiner XT 500 war ein nicht originaler Gleichrichter aufgefallen, denke ich mal. Es steht nichts drauf und ist nur mit einer Schraube befestigt. Kabel 2 grüne, ein rotes und ein schwarzes Kabel. Ist das ein Eigenbau und wie kann ich den testen?

<a href='https://postimg.cc/wR9nWGGY' t ... age'/></a>

<a href='https://postimg.cc/wR9nWGGY' t ... age'/></a>
- motorang
- Fleißiger Forums-Guru

- Beiträge: 4890
- Registriert: Mo Aug 25, 2003 16:45
- Wohnort: Graz, Österreich
- Kontaktdaten:
Re: Röbi Regler defekt ?
Servus,
schaut nach einem Wunderlichregler aus. Test wie bei allen Reglern: einbauen, Volt messen im Betrieb.
Gryße!
Andreas, der motorang
schaut nach einem Wunderlichregler aus. Test wie bei allen Reglern: einbauen, Volt messen im Betrieb.
Gryße!
Andreas, der motorang
Die häufigsten Ursachen für Vergaserprobleme finden sich im Zündungsbereich * Bucheli-Projekt
- Mambu
- Fleißiger Forums-Guru

- Beiträge: 2503
- Registriert: So Jun 01, 2003 10:55
- Wohnort: Grießen
Re: Röbi Regler defekt ?
Hoi Axel,
Deine XT wurde mal auf 12V umgerüstet. Es ist ein "Wunderlich-Regler". Die zwei grünen Adern führen zur abgeänderten Lichtspule der Lima, Rot ist Plus, Schwarz Masse. Es ist eine "Gleichrichter-Reglereinheit", bestehend aus einem Brückengleichrichter und einem 12V-Spannungsregler. Deine gesamte Elektrik funktioniert nur noch mit Gleichspannung, somit leuchtet das Fahrlicht im Unterschied zur Originalkonfiguration auch bei ausgeschaltetem Motor. Der Kabelbaum ist entsprechend umgebaut.
Hier geht's zur Anleitung: https://www.xt500.org/download/anleitun ... 2v-umbau/#
Testen:
Im eingebauten Zustand bei laufendem Motor die Batteriespannung messen. Erhöht Du die Motordrehzahl, so sollte die Spannung auf etwa 13 bis 14V klettern.
Ausgebaut kannst Du das Teil nur mit Laborequipment testen...sprich einer regelbare Wechselspannungsquelle und Messgerät.
Du findest hier im Forum noch einiges an Information über das Stichwort "Wunderlich".
Herzliche Grüße
Mambu
Deine XT wurde mal auf 12V umgerüstet. Es ist ein "Wunderlich-Regler". Die zwei grünen Adern führen zur abgeänderten Lichtspule der Lima, Rot ist Plus, Schwarz Masse. Es ist eine "Gleichrichter-Reglereinheit", bestehend aus einem Brückengleichrichter und einem 12V-Spannungsregler. Deine gesamte Elektrik funktioniert nur noch mit Gleichspannung, somit leuchtet das Fahrlicht im Unterschied zur Originalkonfiguration auch bei ausgeschaltetem Motor. Der Kabelbaum ist entsprechend umgebaut.
Hier geht's zur Anleitung: https://www.xt500.org/download/anleitun ... 2v-umbau/#
Testen:
Im eingebauten Zustand bei laufendem Motor die Batteriespannung messen. Erhöht Du die Motordrehzahl, so sollte die Spannung auf etwa 13 bis 14V klettern.
Ausgebaut kannst Du das Teil nur mit Laborequipment testen...sprich einer regelbare Wechselspannungsquelle und Messgerät.
Du findest hier im Forum noch einiges an Information über das Stichwort "Wunderlich".
Herzliche Grüße
Mambu
-
Axl-S
- Gelegenheitsposter

- Beiträge: 23
- Registriert: Sa Mai 03, 2025 19:12
Re: Röbi Regler defekt ?
Puhh, dass ist jetzt aber doof! Wollte eigentlich einen neuen Kabelbaum verbauen, ist alles sehr vergammelt. Den dann umbauen?! Mit Elektrik habe ich’s nicht so. In der Berufsschule evtl. krank und im Lehrbetrieb nicht zugehört. Bin eher der Schrauber.
Gruß
Gruß
- Mambu
- Fleißiger Forums-Guru

- Beiträge: 2503
- Registriert: So Jun 01, 2003 10:55
- Wohnort: Grießen
Re: Röbi Regler defekt ?
...dann braucht es entweder externe Hilfe, oder Du baust die Lichtmaschine zurück und besorgst Dir nen anderen Regler, z.B. von Kedo.
Herzliche Grüße und viel Erfolg!
Mambu
Herzliche Grüße und viel Erfolg!
Mambu
- woddel
- XT-Forums-Guru

- Beiträge: 2259
- Registriert: Do Jan 12, 2017 13:30
- Wohnort: Nämberch
Re: Röbi Regler defekt ?
Zurückbau mit originalbaum und Kedo-Regler ist meines Erachtens die solideste Lösung.
Gruss
Woddel
Gesendet von iPhone mit Tapatalk
Gruss
Woddel
Gesendet von iPhone mit Tapatalk

Wer ist online?
Mitglieder in diesem Forum: Bing [Bot], Google [Bot] und 3 Gäste