XT500 Regler - eine Beratung
- motorang
- Fleißiger Forums-Guru

- Beiträge: 4890
- Registriert: Mo Aug 25, 2003 16:45
- Wohnort: Graz, Österreich
- Kontaktdaten:
Re: XT500 Regler - eine Beratung
Ah so, aber geladen wird die Batterie dann nimmer, oder halt nur mit 12,x Volt, gell? Also Reglerspannung minus zusätzlicher Spannungsabfall an der Diode ... ?
Die häufigsten Ursachen für Vergaserprobleme finden sich im Zündungsbereich * Bucheli-Projekt
- Mambu
- Fleißiger Forums-Guru

- Beiträge: 2533
- Registriert: So Jun 01, 2003 10:55
- Wohnort: Grießen
Re: XT500 Regler - eine Beratung
...nö, das kann ich so nicht ganz bestätigen, ... Batterie hat immer genügend Spannung und wird geladen...klar, theoretisch immer um die Schwellenspannung weniger... das sind aber gemessen immer noch etwa 14V... das ist ja reglerabhängig (unbelastet klettert die Spannung bei meinem auf 14,9V).Ah so, aber geladen wird die Batterie dann nimmer, oder halt nur mit 12,x Volt, gell? Also Reglerspannung minus zusätzlicher Spannungsabfall an der Diode ... ?
...wenn ich mal Muße habe, messe ich mal was die für einen Spannungsabfall hat. Das Konstrukt läuft nun auch schon ca. 15Jahre ...
Herzliche Grüße
Mambu
- Radi
- Gelegenheitsposter

- Beiträge: 94
- Registriert: Sa Nov 18, 2006 14:33
- Wohnort: Buxtehude
Re: XT500 Regler - eine Beratung
OK, ein nachvollziehbares Missverständnis!Hallo,weil du von deiner "Power-LIMA" schreibst und bei deiner Abbildung immer von "Power-Lima" die Rede ist.Hast du die hier gezeigten Bilder selbst gemacht?..Dann Hut ab,sieht so profesionell aus! Dachte die kommen von irgendeiner KEDO-Seite.,dort ist immer die Rede von einer Power-Lima mit 90 Watt.
Grüsse günne
Es handelt sich um meine eigene "Power-Lima"
Die Bildchen sind von mir und meiner XT. Ich habe mir angewöhnt alle Basteleien immer zu dokumentieren (im Gegensatz zu früher geht das heute ja prima mit Handy und PC) - sonst blickt man durch seinen eigenen Sch... irgendwann nicht mehr durch.
Gruß
Radi
Immer so einzylindrig und viertaktend, wie möglich!
- Radi
- Gelegenheitsposter

- Beiträge: 94
- Registriert: Sa Nov 18, 2006 14:33
- Wohnort: Buxtehude
Re: XT500 Regler - eine Beratung
Hallo Mambu und Kollegen,Ja, die zusätzliche Diode kommt zwischen Regler und Batterie, die Schwellenspannung geht flöten...aber die Batterie kann sich nicht mehr über die H4 entleeren.
Ich kenne jetzt die Ladeschlusspannung des originalen Wunderlichreglers nicht, aber mit meinem Eigenbauregler funktioniert das einwandfrei.
könntet ihr bitte mal eure Schaltpläne zeigen, damit sich so ein halbwissender Hobby-Elektriker wie ich zurecht finden kann?
Gruß
Radi
Immer so einzylindrig und viertaktend, wie möglich!
- Mambu
- Fleißiger Forums-Guru

- Beiträge: 2533
- Registriert: So Jun 01, 2003 10:55
- Wohnort: Grießen
Re: XT500 Regler - eine Beratung
Hoi Radi,
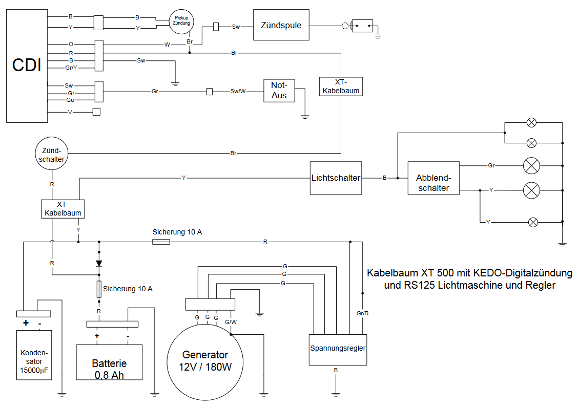
ich habe nur einen vereinfachten Schaltplan für eine andere XT von mir, aber die Diode habe ich dort auch drin...wobei Sie hier aufgrund der stärkeren Lima wahrscheinlich nicht notwendig wäre. Da die Batterie hier die Zündung versorgt und die Batterie nur 0,8 Ah hat, wollte ich ein Entladen der Batterie verhindern (Erfahrung aus der Anfangszeit mit 12V und H4 ...
.
Das mit dem Dokumentieren ist immer so eine Sache ..., von der Alltagskiste gibts halt keine...
...hier noch in echt:
Herzliche Grüße
Mambu
ich habe nur einen vereinfachten Schaltplan für eine andere XT von mir, aber die Diode habe ich dort auch drin...wobei Sie hier aufgrund der stärkeren Lima wahrscheinlich nicht notwendig wäre. Da die Batterie hier die Zündung versorgt und die Batterie nur 0,8 Ah hat, wollte ich ein Entladen der Batterie verhindern (Erfahrung aus der Anfangszeit mit 12V und H4 ...
Das mit dem Dokumentieren ist immer so eine Sache ..., von der Alltagskiste gibts halt keine...
Mambu
-
onomoto1
- Wenigposter

- Beiträge: 1
- Registriert: Fr Nov 07, 2025 18:43
Re: XT500 Regler - eine Beratung
Als eifrig-stiller Mitleser möchte ich mich bei allen, die dieses Forum am Leben halten, bedanken! Hab nach dem 12V Kedo-Umbau bei meiner 1981er 1 U6 heute das letzte Rätsel gelöst: Warum leuchtet mein Bremslicht dauernd und zieht damit die Batterie langsam aber unbarmherzig leer? Und das Rücklicht tut gar nichts? Das kluge Forum hat natürlich längst die richtige Antwort: Bremslichtschalter. Aber es hat ein bisschen gedauert, bis ich auch den Schalter der Vorderbremse gecheckt hab. Jetzt klappt alles, wie es soll. Danke auch nach Hamburg für das Blinkerrelais-Adapterkabel, bei meiner sind nur Japan-Stecker verbaut.
Wer ist online?
Mitglieder in diesem Forum: Amazon [Bot], Bing [Bot], Google [Bot] und 2 Gäste