Batterieladung/Regler
- XTFRO
- XT-Forums-Guru

- Beiträge: 1280
- Registriert: Do Sep 18, 2014 12:46
- Wohnort: Rüsselsheim am Main
Re: Batterieladung/Regler
Hallo Sepp!
Mit Deiner Vermutung liegst Du wahrscheinlich nicht gar zu sehr daneben!? Hast Du denn einen gescheiten Schaltplan zur Hand, mit dessen Hilfe Du Dich systematisch an die Fehlersuche machen könntest?
Ich häng hier mal einen an, den ich persönlich als besonders 'einsichtig' in der Darstellung ansehe.
Mit freundlichem Gruß!
Heinz
PS: Leider klappt es im Moment nicht mit dem Anhängen!? Ich probier es später noch einmal …
PPS: Den hier mein ich: https://www.google.de/search?q=xt+500+s ... 0954543546.
Mit Deiner Vermutung liegst Du wahrscheinlich nicht gar zu sehr daneben!? Hast Du denn einen gescheiten Schaltplan zur Hand, mit dessen Hilfe Du Dich systematisch an die Fehlersuche machen könntest?
Ich häng hier mal einen an, den ich persönlich als besonders 'einsichtig' in der Darstellung ansehe.
Mit freundlichem Gruß!
Heinz
PS: Leider klappt es im Moment nicht mit dem Anhängen!? Ich probier es später noch einmal …
PPS: Den hier mein ich: https://www.google.de/search?q=xt+500+s ... 0954543546.
-
motorradsepp
- Wenigposter

- Beiträge: 18
- Registriert: Di Dez 05, 2017 21:14
Re: Batterieladung/Regler
Guten Abend!
Schaut Euch nochmals die Symtome von vorher an.
Die Lösung:
Steckerbruch beim Gleichrichter!
Schöne Grüße aus der Wachau
Motorradsepp
Schaut Euch nochmals die Symtome von vorher an.
Die Lösung:
Steckerbruch beim Gleichrichter!
Schöne Grüße aus der Wachau
Motorradsepp
- motorang
- Fleißiger Forums-Guru

- Beiträge: 4890
- Registriert: Mo Aug 25, 2003 16:45
- Wohnort: Graz, Österreich
- Kontaktdaten:
Re: Batterieladung/Regler
Warum wird dann das Licht beim Gas geben nicht heller?Hallo Kollegen,
die Batterie war es nicht! Habe eine neuen eingebaut gleiches Problem. Ich vermute es kann sich hier nur um einen KAbelbruch oder Steckerproblem handeln.
Folgende Ungereimtheiten bei stehenden Motor:
Standlicht - geht
Hupe und Blinker gehen nicht
Schlusslicht geht nicht obwohl Birne ok.
Bremslicht geht, Leerlaufkontrollleuchte geht.
Die Masse vom Regler habe ich kontrolliert.
Komischer Weise wird die Leerlaufkontrollleuchte beim starten nicht heller, obwohl das sonst immer der Fall war.
Hat hier noch jemand eine Idee?
Danke im Voraus
Motorradsepp
Die häufigsten Ursachen für Vergaserprobleme finden sich im Zündungsbereich * Bucheli-Projekt
-
motorradsepp
- Wenigposter

- Beiträge: 18
- Registriert: Di Dez 05, 2017 21:14
Re: Batterieladung/Regler
Das Licht ist heller geworden, jedoch die Leerlaufkontrollleuchte nicht.
Vermutlich weil keine Batterieladung erfolgte.
Vermutlich weil keine Batterieladung erfolgte.
- XTFRO
- XT-Forums-Guru

- Beiträge: 1280
- Registriert: Do Sep 18, 2014 12:46
- Wohnort: Rüsselsheim am Main
Re: Batterieladung/Regler
Hallo Sepp!
Du hast uns immer noch nicht anvertraut, aus welchem Baujahr Deine XT nun stammt, ob es eine mit 6V- oder 12V-Elektrik ist!? Dein Foto lässt jedoch auf die altertümliche 6V-Technologie schließen!? Falls dem ja so ist, könntest Du bei dieser Gelegenheit jetzt vielleicht an eine Aufrüstung auf das wirklich vielfach vorteilhafte 12-Volt-Niveau denken, am besten mittels des unvergleichlichen Röbi-Reglers, den nicht nur ich Dir hier mit bestem Gewissen empfehlen kann!?!
Mit freundlichem Gruß!
Heinz
PS:
Bin mit Robert nicht verschwistert oder verschwägert, nur seit Jahren höchst zufrieden mit seinem pfiffigen kleinen elektronischen Kunstwerk!
Du hast uns immer noch nicht anvertraut, aus welchem Baujahr Deine XT nun stammt, ob es eine mit 6V- oder 12V-Elektrik ist!? Dein Foto lässt jedoch auf die altertümliche 6V-Technologie schließen!? Falls dem ja so ist, könntest Du bei dieser Gelegenheit jetzt vielleicht an eine Aufrüstung auf das wirklich vielfach vorteilhafte 12-Volt-Niveau denken, am besten mittels des unvergleichlichen Röbi-Reglers, den nicht nur ich Dir hier mit bestem Gewissen empfehlen kann!?!
Mit freundlichem Gruß!
Heinz
PS:
Bin mit Robert nicht verschwistert oder verschwägert, nur seit Jahren höchst zufrieden mit seinem pfiffigen kleinen elektronischen Kunstwerk!
-
caferacer
- Fleißiger Forums-Guru

- Beiträge: 3244
- Registriert: Fr Sep 28, 2007 15:41
Re: Batterieladung/Regler
Na wenn da ein separater Gleichrichter verbaut ist, ist von der 6Volt Version auszugehen. Die 12V XT Modelle 86 und S haben einen Regler mit integriertem Gleichrichter.
Es sei denn der Sepp hat den 12V "Amiregler" dann ja dann käme der olle Gleichrichter wieder ins Spiel...
Grüsse
Thomas
Es sei denn der Sepp hat den 12V "Amiregler" dann ja dann käme der olle Gleichrichter wieder ins Spiel...
Grüsse
Thomas
- XTFRO
- XT-Forums-Guru

- Beiträge: 1280
- Registriert: Do Sep 18, 2014 12:46
- Wohnort: Rüsselsheim am Main
Re: Batterieladung/Regler
Kurzer Nachtrag!
Konnte inzwischen ermitteln, dass der erwähnte 6V-Akku, der in meiner XT gut fünf Jahre einwandfrei funktionierte, ein Produkt von SAITO war, wohl auch eines der Standard-Fabrikate im LOUIS-Sortiment.
Konnte inzwischen ermitteln, dass der erwähnte 6V-Akku, der in meiner XT gut fünf Jahre einwandfrei funktionierte, ein Produkt von SAITO war, wohl auch eines der Standard-Fabrikate im LOUIS-Sortiment.
-
Reichi
- Wenigposter

- Beiträge: 14
- Registriert: Fr Nov 20, 2015 16:55
Re: Batterieladung/Regler
Hallo Leute,
ich habe mir gerade mal die Beiträge zur Batterie vs. Spannungsregler angesehen. Ich habe umgestellt auf 12 V mit dem Regler von electronic data Kleiber ( Typ 0950W/1/S). Batterie ist Techno-Gel ( ca. ein Jahr alt vom Laktizenmann). Ruhesspannung Batterie ist 10,18V und bei Drehzahl 1, 38V.
Wie kann ich nun rausfinden, ob der Regler defekt ist oder die Batterie?
Und wenn der Regler- gibt es da auch günstige alternativen zum Keliber Regler ( 138€)?
Danke für eure Antworten
Grüsse Reichi
ich habe mir gerade mal die Beiträge zur Batterie vs. Spannungsregler angesehen. Ich habe umgestellt auf 12 V mit dem Regler von electronic data Kleiber ( Typ 0950W/1/S). Batterie ist Techno-Gel ( ca. ein Jahr alt vom Laktizenmann). Ruhesspannung Batterie ist 10,18V und bei Drehzahl 1, 38V.
Wie kann ich nun rausfinden, ob der Regler defekt ist oder die Batterie?
Und wenn der Regler- gibt es da auch günstige alternativen zum Keliber Regler ( 138€)?
Danke für eure Antworten
Grüsse Reichi
- Torsten
- XT-Forums-Guru

- Beiträge: 1339
- Registriert: Do Mär 18, 2004 9:50
- Wohnort: Berlin
Re: Batterieladung/Regler
Hallo,
eine gute 12-Volt-Variante ist der Roebi-Regler, billig geht es mit fast jedem andern 12-Volt-Regler/Gleichrichter.
Stell doch bitte ein Bild und die Kabelbelegung deiner Reglers ein.
Die Kleiber-HP wirkt nicht gerade Vertrauensaufbauend -> http://www.edknet.de/
(Impressum, Datenschutzerklaerung und UStID fehlt), das Bild passt dazu.
Have A Nice Day
Torsten
eine gute 12-Volt-Variante ist der Roebi-Regler, billig geht es mit fast jedem andern 12-Volt-Regler/Gleichrichter.
Stell doch bitte ein Bild und die Kabelbelegung deiner Reglers ein.
Die Kleiber-HP wirkt nicht gerade Vertrauensaufbauend -> http://www.edknet.de/
(Impressum, Datenschutzerklaerung und UStID fehlt), das Bild passt dazu.
Have A Nice Day
Torsten
- XTFRO
- XT-Forums-Guru

- Beiträge: 1280
- Registriert: Do Sep 18, 2014 12:46
- Wohnort: Rüsselsheim am Main
Re: Batterieladung/Regler
Hallo Reichi!
Hat es denn mit dem Regler der Firma Kleiber zumindest anfangs regulär funktioniert mit der 12-Volt-Stromversorgung Deiner XT? Soweit ich mich erinnere, wird dieser EDK-Regler ganz genauso in die XT-Elektrik integriert wie der Röbi-Regler. Diese Kleiber-Schlitzohren hatten sogar 'ihren' Anschlussplan komplett bei Robert geklaut und lediglich zweimal das Wort Röbi durch EDK ersetzt, ein echt höchst unseriös dreistes Geschäftsgebaren …
Mit freundlichem Gruß!
Heinz
PS:
Hast Du die Batterie denn mal an ein externes Ladegerät geklemmt, um zu testen, ob sie sich damit wieder auf 12 Volt bringen lässt?
Hat es denn mit dem Regler der Firma Kleiber zumindest anfangs regulär funktioniert mit der 12-Volt-Stromversorgung Deiner XT? Soweit ich mich erinnere, wird dieser EDK-Regler ganz genauso in die XT-Elektrik integriert wie der Röbi-Regler. Diese Kleiber-Schlitzohren hatten sogar 'ihren' Anschlussplan komplett bei Robert geklaut und lediglich zweimal das Wort Röbi durch EDK ersetzt, ein echt höchst unseriös dreistes Geschäftsgebaren …
Mit freundlichem Gruß!
Heinz
PS:
Hast Du die Batterie denn mal an ein externes Ladegerät geklemmt, um zu testen, ob sie sich damit wieder auf 12 Volt bringen lässt?
- Torsten
- XT-Forums-Guru

- Beiträge: 1339
- Registriert: Do Mär 18, 2004 9:50
- Wohnort: Berlin
Re: Batterieladung/Regler
Hallo Heinz,
Dennoch waere ich an einer Abbildung des Reglers interessiert, noch mehr wuerde mich das Innenleben des Reglers interessieren bzw. ob dieser mit dem Roebi-R. uebereinstimmt.
Have A Nice Day
Torsten
hast Du eine solche Kopie fuer mich? Dann koennte man das veroeffentlichen, auf das Suchmaschinen dieses sofort ausgeben.Diese Kleiber-Schlitzohren hatten sogar 'ihren' Anschlussplan komplett bei Robert geklaut und lediglich zweimal das Wort Röbi durch EDK ersetzt, ein echt höchst unseriös dreistes Geschäftsgebaren …
Dennoch waere ich an einer Abbildung des Reglers interessiert, noch mehr wuerde mich das Innenleben des Reglers interessieren bzw. ob dieser mit dem Roebi-R. uebereinstimmt.
Have A Nice Day
Torsten
- XTFRO
- XT-Forums-Guru

- Beiträge: 1280
- Registriert: Do Sep 18, 2014 12:46
- Wohnort: Rüsselsheim am Main
Re: Batterieladung/Regler
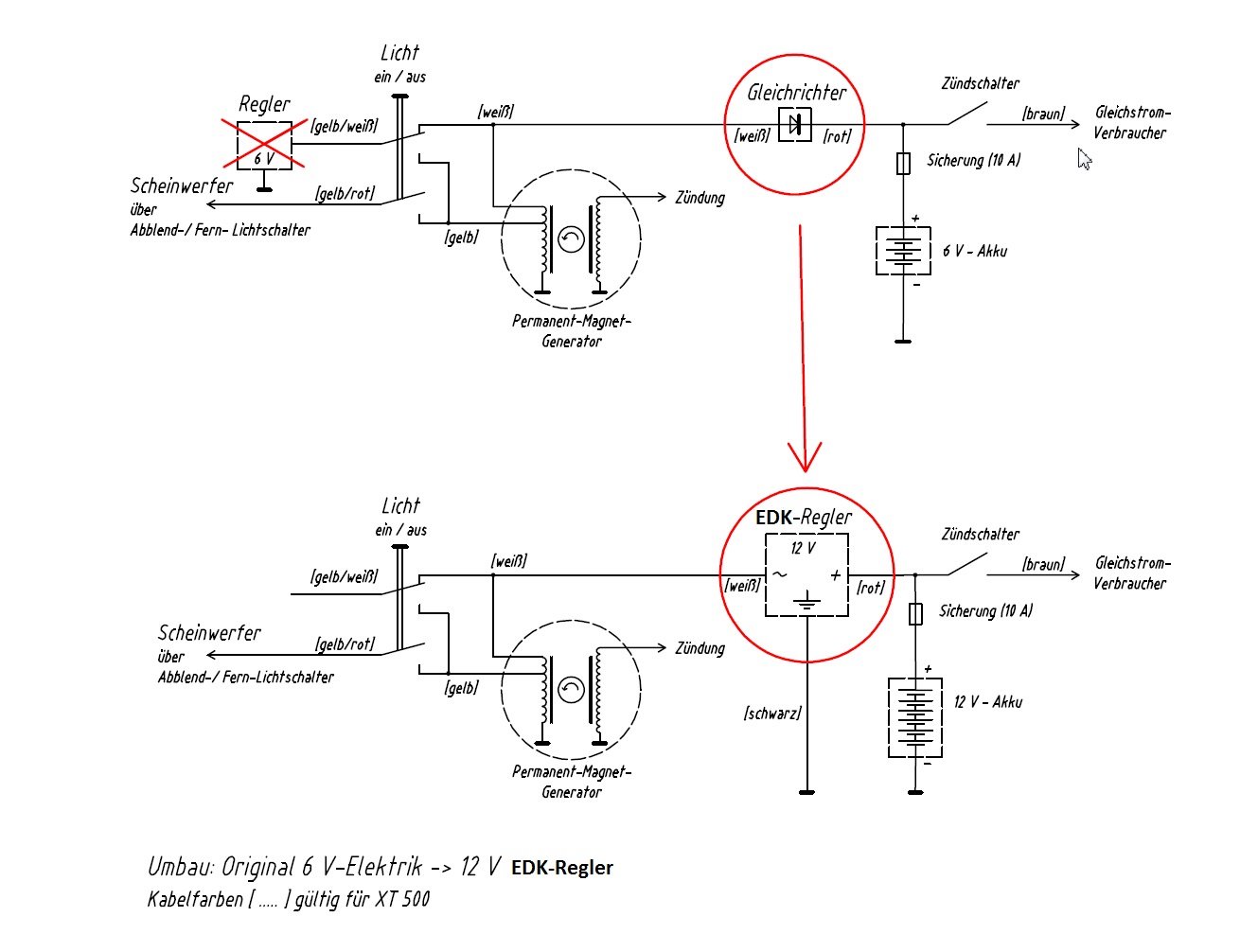
Hier bitte:
- XTFRO
- XT-Forums-Guru

- Beiträge: 1280
- Registriert: Do Sep 18, 2014 12:46
- Wohnort: Rüsselsheim am Main
Re: Batterieladung/Regler
Und hier auch noch ein Foto aus dem Internet:
-
Reichi
- Wenigposter

- Beiträge: 14
- Registriert: Fr Nov 20, 2015 16:55
Re: Batterieladung/Regler
Hallo,
genau das ist es wie von XTFRO eingestellt. Hab den Regler jetzt ca. 3 Jahre gefahren und hat gut funktioniert.
Mir ging es lediglich darum ob es noch Anhaltspunkte zu prüfen gibt, ob die Batterie oder der Regler der Übeltäter ist?
Die Batterie hatte ich nochmals aufgeladen auf ca. 12,4 V. Bin dann gefahren und nach ner halben std. wieder kein Licht, Blinker, Instrumente...
genau das ist es wie von XTFRO eingestellt. Hab den Regler jetzt ca. 3 Jahre gefahren und hat gut funktioniert.
Mir ging es lediglich darum ob es noch Anhaltspunkte zu prüfen gibt, ob die Batterie oder der Regler der Übeltäter ist?
Die Batterie hatte ich nochmals aufgeladen auf ca. 12,4 V. Bin dann gefahren und nach ner halben std. wieder kein Licht, Blinker, Instrumente...
- Hiha
- 5000+ Club

- Beiträge: 6484
- Registriert: Mo Jun 02, 2003 6:23
- Wohnort: Neubiberg b. München
Re: Batterieladung/Regler
Theoretisch kann auch die Lichtspule einen Batscher haben, oder die Elektrik ist schon mal auf eine andere Art Nachrüstregler umgerüstet worden. Zum Hellsehen reichts bei mir leider nicht, drum empfehle ich Dir, direkt an die abgesteckte Lichtspule(egal ob weiß oder gelb) gegen Masse mal eine 55/60W-Birne zu klemmen. Wenn die ab 3000/min durchbrennt, ist alles in Ordnung. War schon mal ein anderer Regler verbaut, könnte die Masse der Spule separat herausgeführt sein, da musst halt nachschauen, ob da was modifiziert worden ist.
Gruß
Hans
Gruß
Hans
Wer ist online?
Mitglieder in diesem Forum: Ahrefs [Bot], Bing [Bot], Google [Bot], hershey und 7 Gäste