ich sitze hier vor einer Komplettneuverkabelung für eine TT und stecke bei einem letzten Problem: „gelbes oder weißes Kabel?“ (Komme mir vor wie im Agentenfilm - rotes oder grünes Kabel durchpetzen um die Bombe zu entschärfen“)
Vor ein paar Jahren habe ich meine TT mit Hilfe von aufeinander abgestimmten Teilen ziemlich problemfrei elektrifiziert.
Jetzt sitze ich vor einem Teile-Mix, den ich für einen Freund zusammenstöpseln möchte:
- Replika Kabelbaum XT -77 (40076-18) (meine Wahl)
- Zündschloss nur EIN/AUS (meine Wahl
- Lenkerschalter „slim“ (40572) (war vorhanden)
- Tacho Motoscope tiny (war vorhanden)
- und: 12V Regler EDK ! (war vorhanden)
Ich denke ich habe alles zusammen, es bleibt die Frage, mit welcher Leitung aus der Lima ich am Schalter die Wechselstromverbraucher (Scheinwerfer) mit Spannung versorge.
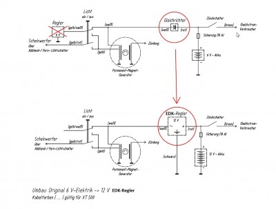
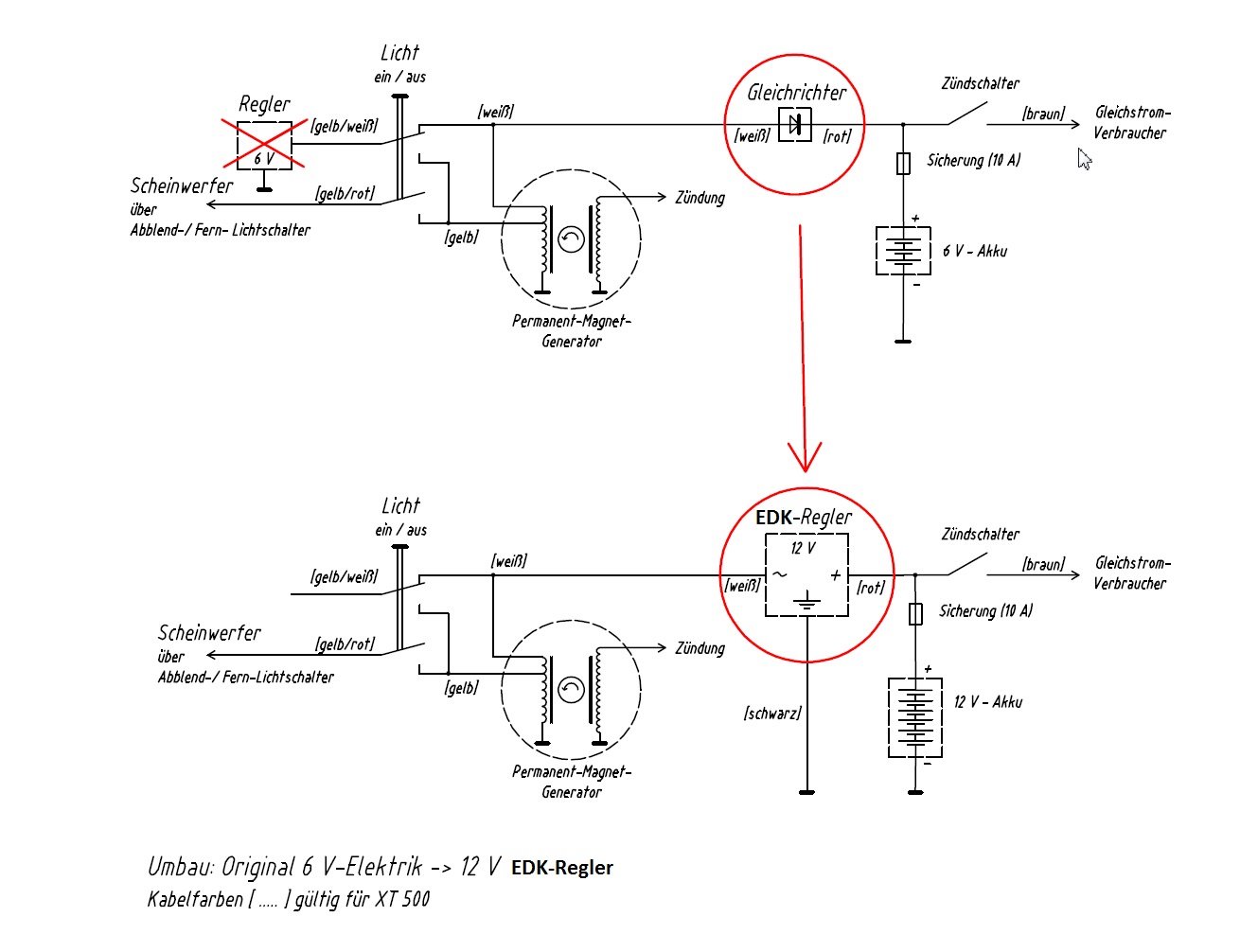
Der EDK-Regler/Gleichrichter wird angeschlossen wie der Robin-Regler (ich vermute er funktioniert auch ähnlich), d.h. das gelb-weisse Kabel läuft ja ins Leere. Der Regler sitz ja jetzt an der Stelle des 6V-nur-Gleichrichters.
Wenn ich jetzt den Scheinwerfer bei „Licht AN“, wie üblich aus der gelbem Kabel speise, ist dann der Regler noch im Spiel (der hängt ja jetzt an nur an weiss) und steigt die Spannung ggf. ungeregelt an und zerstört mir was dran hängt? Oder gibt es noch einen für mich unsichtbare Verbindung zum Regler?
Oder speise ich den Scheinwerfer mit dieser Art von Regler jetzt auch aus weiss, weil ja nur da der Regler eingebunden ist ???
Ich habe jetzt schon so viel im Forum gelesen und verschiedene Schaltpläne durchgesucht, dass ich ganz verwirrt bin. Ich kapier letztendlich nicht wieviel Spannung (oder Leistung) aus der gelben bzw. weissen Leitung der Lima kommen und wie der Regler wirklich funktioniert. (Bei einem Regler mit gelben und weissen Anschluss wärs ja am End nicht so wichtig)
Ich hoffe ich konnte meine Frage präzise genug formulieren.
Zur Illustration unten noch ein paar Fotos vom entscheidenden Schalter/Stecker.
Freue mich auf eine Elektriklehrstunde und Danke im Voraus
Schönes Wochenende
Michael
Am Schalter:
Licht AUS -> alles dunkel!
Licht AN -> Standlicht und Rücklicht an über geschaltetes + (braun->weiss->blau-rot->blau)
Motor läuft -> Scheinwerfer AC über gelb oder weiss ???



